請更新您的瀏覽器

您使用的瀏覽器版本較舊,已不再受支援。建議您更新瀏覽器版本,以獲得最佳使用體驗。

基隆一日遊推薦|海科館、潮境智能海洋館、潮境公園、正濱漁港彩色小屋、基隆夜市等5個亮點一次看

LINE 熱點

更新於 2023年10月19日 11:50
訂閱

基隆一日遊推薦||||||||||||||||||||||||||||||||||||||||||||||||

有台灣西雅圖美稱的城市「基隆」,除了大海、螃蟹、海港外,其實它不同面貌的美更吸引所有年齡層大小朋友共遊這座海港城市。一早可以先到「海科館」暢遊,接著到旁邊的「八斗子潮境公園」順遊,回程路上順道去拍「正濱漁港彩色小屋」,晚上再到「基隆夜市」吃美食小吃,結束完美的基隆一日遊行程。

基隆一日遊推薦 |海科館,基隆最夯室內親子景點

想帶孩子了解海洋知識又不想去遠在屏東的海生館,那就來基隆的國立海洋科技博物館(簡稱海科館)吧!尤其一樓的兒童廳,保證讓小孩放電放個過癮,其餘的3F~7F有各式的海洋相關常設展廳,是全家大小能一來再來的好地方。

基隆一日遊推薦 基隆海科館

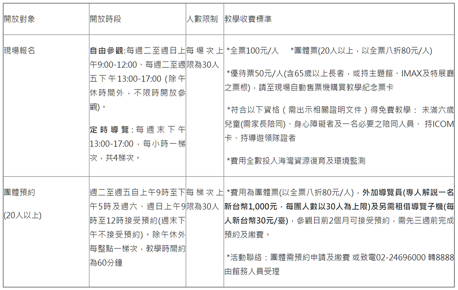
※小小提醒:海科館內的區域探索館是採免費參觀制,另附設有咖啡廳&餐廳可供餐飲服務。而主題館與特展廳、IMAX 3D海洋劇場等則需付費買票入場。

基隆海科館.票價說明

海科館非一般的觀光式水族館,而是擁有海洋觀光、休閒、產業、研究、教育、環境、漁村等多元元素以及海巷海域環境監測、生物資源復育、海洋生物飼育與海洋科技研究之場域,將海洋智慧均濃縮在各場館中,因此提供付費導覽,而收取費用將用於海灣復育,如此一來能聽專家導覽又能為海洋復育盡一份心,真的是一舉多得的美事。

基隆海科館

國立海洋科技博物館票價費用依據場館與常設展而不同費用,其主題館與常設展成人票價各為$200/人,海洋劇場$120/人,六歲以下兒童憑證免費;其餘優惠方案與說明,請再參考國立海洋科技博物館網站說明。

基隆海科館票價資訊

基隆海科館.全台第一座海洋主題兒童樂園

海科館1樓的「兒童廳」,是全國第一個以海洋為主題的兒童樂園,在這個展廳裡有著各式各樣的遊具,讓孩子不只從遊戲中,也從周圍環境的布置中、從各種不同的活動來認識海洋、親近海洋。整個展廳是一個以海洋為中心的寬敞冒險空間,包括陸地冒險、天空冒險、及到海底冒險等不同的活動空間配置,是一個快樂的遊戲探索場,讓孩子感受陸地上的生活與海洋之間的關係。

基隆一日遊推薦 基隆海科館 兒童廳

▼展廳的中央,是一座小朋友最喜歡的大型溜滑梯。

基隆一日遊推薦 基隆海科館 兒童廳

▼溜滑梯的後面是一艘迷你漁船,小朋友可以玩角色扮演的遊戲。

基隆海科館 兒童廳

※兒童廳每場次參觀以200人為原則,每場次於30分鐘前發放號碼牌,假日建議提早去領取號碼牌。

基隆一日遊推薦 基隆海科館 兒童廳場次

如何去基隆海科館遊玩呢?

小編提供火車、客運與自行開車的小撇步。

基隆一日遊交通
(照片來源 : 新北市觀光旅遊網)

【坐火車】

從台北去的話,搭乘東部幹線抵達瑞芳車站,再搭乘深澳線(約4公里,10分鐘車程)至「海科館站」下車即可。或者可以做輕旅行慢美景火車線,從台北至美麗的菁桐火車站搭乘「平溪/深澳線列車」,經由瑞芳再往「海科館/八斗子」方向即可到達,沿途風景優美值得一坐唷!

台鐵到基隆海科館
(照片來源 : 維基百科)

【搭客運】

◈從台北去,這樣搭
大都會客運:
搭乘「2088基隆女中(八斗子)-市府轉運站」,起點臺北市捷運5號(藍)板南線市政府站,約40分鐘於海科館站(終點站)下車。
首都客運:
搭乘「1579八斗子-臺北」,起點捷運圓山站,約30分鐘於海科館站下車。
國光客運:
搭乘「1811臺北車站-羅東(國1-台2)」,於八斗子下車。 固定班次(臺北-羅東)
搭乘「1812臺北車站-南方澳(國1-台2) 」,於八斗子下車。 固定班次(臺北-南方澳)

◈從基隆去,這樣搭
基隆市公車:搭基市公車103至海科館站(碧水巷)即可到達。
基隆客運:搭乘「1051國家新城-瑞芳」、「791國家新城-福隆」、「R66七堵車站-海科館」,於八斗子或 海科館(碧水巷)下車。

基隆一日遊推薦 基隆一日遊推薦|海科館、潮境智能海洋館、潮境公園、正濱漁港彩色小屋、基隆夜市等5個亮點一次看 1 2023

【自行開車】

◈路線1

中山高速公路→基隆端→中正路→正豐街→祥豐街→北寧路→海洋大學→碧砂漁港→(新豐街過後靠左)漁港一街左轉→環港街右轉→漁港二街左轉→國立海洋科技博物館(區域停車場)。

◈路線2

中山高速公路→大華系統交流道→(往瑞濱)台62線快速道路→台2線濱海公路左轉(往基隆)→深澳→北寧路(369巷過後靠右)→國立海洋科技博物館(海洋劇場停車場)。

◈路線3

中山高速公路→大華系統交流道→(往瑞濱)台62線快速道路→(瑞芳過後靠右)八斗子匝道→調和街→北寧路(右轉過後靠左)→國立海洋科技博物館(海洋劇場停車場)。

基隆一日遊推薦|潮境智能海洋館

位於基隆的「潮境智能海洋館」是海科館最新力作!有著「博物館」與「水族館」的特色,同時也是「北北基」首座結合「海洋生物與科技發展」的虛實整合實境水族館,館內設有多個展覽水缸,最大亮點就是它的「多媒體互動科技」。另外,還有兩層樓高的挑高水族箱,有許多大型魚類及各式海藻,二樓則有熱帶魚的觀賞缸、和桃園Xpark一樣的水母缸,以及可以近距離觀察水中生物的俯視缸。

基隆一日遊推薦 基隆一日遊推薦|海科館、潮境智能海洋館、潮境公園、正濱漁港彩色小屋、基隆夜市等5個亮點一次看 2 2023
圖片來源/好好玩台灣

如何去潮境智能海洋館?

潮境智能海洋館方利用VR和AR技術,設計出有如海底隧道的「N次元先鋒號」、「VR潛望鏡」體驗區
圖片來源:@國立海洋科技博物館

開車:202010 基隆市中正區北寧路367號

停車場:潮境公園/復育公園、海洋劇場、區域探索館

公車:大都會客運2088、首都客運1579(海科館站)

台鐵:
1.瑞芳車站→深澳線→海科館站
2.基隆車站→轉搭基隆市公車103→於「海科館/碧水巷」下車
3.七堵車站→轉搭基隆客運R66→於「海科館/碧水巷」下車

基隆一日遊推薦|八斗子潮境公園

八斗子潮境公園就位在國立海洋科技博物館、潮境智能海洋館旁,潮境公園也因為海科館的開放引來不少人潮。「潮境」指的是寒、暖兩潮流的混合區,特別指西太平洋的黑潮與親潮的海水混合處。潮境公園園區原本為一處垃圾集放地,後來經海洋科技博物館籌備處規劃改建後,成為一處看海賞景的最佳去處。而公園裡有許多意象雕塑品,例如掃帚區,就被哈利波特影迷口耳相傳必來FB、IG拍照打卡的朝聖景點。

基隆一日遊推薦 八斗子公園
(照片來源 : 交通部觀光局)

除了各式意象雕塑品,潮境公園最棒的景觀就是海,這片海就是太平洋。散步在其中,感受到大自然魅力外,眼睛所見都是美景,說這裡是基隆的仙境一定沒有異議。在這裡除了是FB、IG拍照打卡熱門景點外,也是婚紗業最愛帶新人取景之處,環山環海見證愛情開花結果。 

如何去八斗子潮境公園?

因為八斗子潮境公園就位於國立海洋科技博物館隔壁,可以參考前往國立海洋科技博物館的交通方式,在此小編就列出交通部觀光局建議前往方式如下:

【自行開車】 國道1號-基隆交流道下-中正路-省道2號-八斗子(沿指標)直行。

【大眾運輸】 搭臺鐵至基隆站下-轉搭基隆市公車103路線至碧水巷站下。

基隆一日遊推薦|正濱漁港彩色小屋讚翻IG熱點

很多人對於基隆白天的景致印象,只有灰色形容,可是自從正濱漁港彩色小屋出現後,總是天灰灰的基隆就此繽紛起來,成了台灣的Burano,也就是威尼斯的彩色島。

基隆一日遊推薦 正濱漁港彩色小屋
正濱漁港彩色小屋

正濱漁港是歷史悠久的老漁港,日本人於西元1934年興建,位於基隆和平島南方,是日治時期台灣第一大港唷。後來因為遠洋漁船數量越來越多,漁港無法負荷才日漸沒落。

正濱漁港彩色小屋
(IG: esther_kuo)

沒落不代表了消失,正濱漁港仍保有樸實風貌,基隆市政府積極開發成為以假日休閒懷舊為主的漁港碼頭,曾經有一個稱為「民間美術號」的船隻停靠於此,是全台灣第一座海上美術館。現在正濱漁港將15棟小屋換上鮮豔彩色外觀,意外地將懷舊的漁港繽紛了起來,而在網路社群發達的現代,更能滿足想在FB、IG景點打卡拍照炫耀的廣大網友們。

如何去正濱漁港彩色小屋?

正濱漁港彩色小屋沒有正式的地址,只有大概的方位「基隆市中正區中正路與正濱路交接處」,請大家前往時可多利用Google地圖導航唷!

【自行開車】 從國道一號出口下交流道前往基隆火車站→廟口夜市→中正路→北部濱海公路→基金公路→台2線 即可到達正濱港口彩色屋 路邊停車格皆可停車,請勿違規停車,造成當地居民不便唷!

【大眾運輸】 基隆市公車101號於「正濱路口站」下車即可抵達 基隆市公車103、104號(經中正路)於「中正區衛生所站」下車即可抵達

基隆一日遊推薦|基隆夜市吃美食

一眼放去,除了雙排可愛黃色燈籠展開雙臂歡迎外,撲鼻的香味更是不自覺的挪動雙腳走進基隆廟口夜市裡。而基隆夜市美食實在太多了,小編十分苦惱該介紹哪一道,最後與所有小編共同票選出走進廟口夜市最想吃的美食TOP3給各位朋友參考嘍!

基隆一日遊推薦 基隆廟口夜市美食
(IG : kisplay_kis)

基隆夜市美食TOP3,營養三明治

基隆廟口夜市最具代表性的美食一定少不了營養三明治,油炸過後黃澄澄酥鬆的麵包,打開裡頭塗上甜膩香的美乃滋,再夾上蕃茄、黃瓜、滷蛋等滿滿餡料,大口咬下去,即使熱量破表要跑步跑很久,每次來還是忍不住來一份解嘴饞。

基隆廟口夜市美食 營養三明治
(FB粉絲團: 跟著羽諾吃喝玩樂去)

基隆廟口夜市美食 營養三明治
(照片來源 :IG _____pi.pi_____)

基隆夜市美食TOP2,吳記螃蟹羮油飯

吃完點心當然要來正餐,吳記粒粒分明的油飯上面淋上一層甜辣醬,搭配螃蟹羮,羹中有筍絲、香菇和蟹肉,一口油飯一口螃蟹羮,感受到基隆道地的人情味與獨特海港飄香味,到基隆廟口夜市沒來這一份,別說你來過。

基隆一日遊推薦 基隆廟口夜市美食 螃蟹羹
基隆廟口夜市美食 螃蟹羹
(IG: Jessie_0727)

基隆夜市美食TOP1,泡泡冰

吃完熱鹹食,來杯基隆廟口夜市特有的花生泡泡冰一定對味,泡泡冰除了花生,也有其他豐富多元化口味,有選擇症候群的朋友一定會難以抉擇呀。不過基隆廟口夜市有兩家知名的泡泡冰分別是37攤的沈家泡泡冰和41攤的陳記泡泡冰,至於是哪一家最優,小編無法做出抉擇,就讓各位朋友親自來品嚐啦!

基隆廟口夜市美食 泡泡冰
(IG : tou800121)

【本篇獲得「好好玩」授權,原文在此