請更新您的瀏覽器

您使用的瀏覽器版本較舊,已不再受支援。建議您更新瀏覽器版本,以獲得最佳使用體驗。

【高雄夜市懶人包】推薦高雄夜市TOP 4家夜市,必吃小吃、美食!共18間高雄夜市大盤點,天天都有得逛!

LINE 熱點

更新於 2023年2月14日 11:11
訂閱

來高雄還不知道到底要逛哪一間夜市嗎?除了著名的六合夜市、瑞豐夜市以外,其實在高雄各區都還有隱藏著每週限定的在地高雄夜市!什麼時候開?有什麼必吃高雄夜市美食推薦?位置在哪?推薦給高雄夜市一覽表通通幫你整理好了!不怕胖就一起跟著小編吃下去吧!

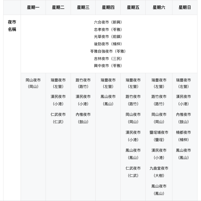
高雄夜市|一週高雄夜市(營業時間一覽表)

高雄夜市|#1瑞豐夜市 (左營)

高雄夜市
照片來源: 好好玩台灣

鄰近漢神巨蛋購物廣場的瑞豐夜市可說是高雄最知名的夜市之一,範圍落在裕誠路和南屏路段圍繞的L型空地,阡陌相間集中管理逛起來相當有系統不會迷路,前半段主要為美食,後半段則為服飾、3C用品、以及飯後的遊戲機遊樂場等。

高雄夜市
照片來源:好好玩台灣

美食部分可選擇「天使雞排」、「萬國牛排」、「瓏川 讃岐烏龍」、「阿嬤ㄟ麻油雞飯」等,而飲料部分則有有倒入一整罐牛奶的「鑫川鴛鴦奶茶」以及醋飲手搖店「醋吧」,最後再來份「文鮮奶麻糬」、QQ蛋專賣店「阿椪的店」收尾。

高雄夜市|#2六合夜市 (新興)

高雄夜市 六合夜市
照片來源:IG @yan770707

六合夜市是南台灣最早的行人徒步天堂,且曾經是各國觀光客來高雄時必訪的夜市,當時走一圈可是能一次聽到英文、日文、廣東話、北京話等,國際化程度絲毫不比台北士林夜市遜色!而漸漸形成外地人來六合夜市、當地人移往瑞豐夜市的有趣現象。

高雄夜市 六合夜市
照片來源:IG @yan770707

雖說如此,但來到六合夜市還是有很多老饕必吃的美食,例如正餐可選擇「莊記海產粥」、「魠魠魚焿(光頭老闆|施家)」、還有「方記韭黃水餃」、「六合第一位擔仔麵(渡小月)」、「烤肉之家」等 ,想來點清涼的話「鄭老牌木瓜牛奶」、「檸檬愛玉冰」都很不錯,淺嚐即止的話還有「蔡家烏魚子 」、「高雄東山鴨頭」等小吃。

高雄夜市|#3忠孝夜市 (苓雅)

位在高雄苓雅的忠孝夜市,是比較傳統的地方性小夜市,白天是傳統市場,晚上則沿著忠孝二路街道一字排開變成夜市,雖然只有一條街區的長度,但小而美的夜市頗有國民小吃街的氛圍,是晚餐覓食的好地方。

高雄夜市 忠孝夜市
照片來源:IG @william_yao_729

整條街動輒營業數十年以上的店家大有人在,如生意強強滾的三十年老店「大眾牛排」、六十年老店的「老牌羊肉」、快炒翻滾的「高家小館」、以及令人食指大動的「佳石頭烤玉米」等。另外還有雖是連鎖店但格外美味的「阿亮香雞排」、中藥入菜的傳統滷味「國民滷味」等美食雲集。

高雄夜市|#4光華夜市 (前鎮)

喜歡逛在地夜市的話,這處位在光華二路上的光華夜市是另一處是高雄人的老夜市,搭捷運至「五權國小站」步行只要十分鐘,種類豐富且實力堅強的小吃們無可取代,只要是正港的高雄人就一定會知道這裏,而身為專業觀光客的我們,怎能錯過!

高雄夜市 藥燉排骨
照片來源:IG @yu_foodholic

晚餐選擇眾多,如鍋氣十足的「輝哥鱔魚花枝麵」、四十年老麵「鹽水意麵」、香辣過癮的「鍋兵鍋將麻辣臭豆腐」、還有一年四季都爆棚的「宗記藥燉排骨」,飯後來杯「光華木瓜牛奶大王」、甜點胃就給「林家老牌豆花」,最後再帶一份約翰炭烤三明治回家當宵夜!

高雄夜市|逛不夠?再多送你14間高雄夜市吃起來!

#5高雄後勁夜市 (楠梓)

高雄夜市 後勁夜市—夜都牛排
照片來源:IG @stellasintszlok

搭捷運紅線到「楠梓加工區站」下車步行僅需不到五分鐘的「後勁夜市」以吃喝為主,「夜都牛排」、「老牌臭豆腐小火鍋」、「真有味鹽酥雞」、「王哥烤肉」、「金發號大腸麵線」等都是必吃。

#6高雄苓雅夜市 (苓雅)

高雄夜市 自強夜市
照片來源:IG @__shinyban.life__

從早熱鬧到晚的苓雅市場晚上變成苓雅夜市,因為在自強路上又稱「自強夜市」,銅板價格的庶民小吃雲集。如「南豐滷肉飯」、「水餃大王」、「嘉義火雞肉飯」都是正餐的好選擇,甜點類有「老牌白糖粿」、以及鍋煎版印度烤餅「厚得福飛餅」都不容錯過!

#7高雄路竹夜市 (路竹)

高雄夜市 高雄路竹夜市
照片來源:IG @wakeup.dreaming

「路竹夜市」位在台鐵路竹車站旁,每週營業三天,是個佔地廣大逛起來很舒服的開放式夜市。這裡有總是大排長龍的章魚小丸子、還有香氣撲鼻的蒜香起士麵包等都受到網友的好評。

#8高雄岡山夜市 (岡山)

高雄夜市 岡山中山夜市
照片來源:IG @cinnagii

位於岡山車站與省道一號旁的「岡山夜市」是個麻雀雖小五臟俱全的小品夜市,首推夜市創始元老傳統木炭烤肉、現做旗魚黑輪,口渴的話來一杯香濃消暑的「阿利冬瓜茶檸檬汁」或「彩色粉圓」,幾乎攤攤都美味又便宜。

#9高雄鹽埕埔夜市(鹽埕)

高雄夜市 駁二夜市
照片來源:IG @piglet128

舊稱駁二夜市的「鹽埕埔夜市」是個週六限定的街邊夜市,適合逛完駁二藝術特區後來這覓食走走。必吃攤位有舊稱豆爸豆花的大虎茶堂、夜市必吃的超級QQ蛋(地瓜球)、在夜市中段的無名炭烤、以及阿英清蒸臭豆腐(麻辣臭豆腐)等。

#10高雄大社夜市 (大社)

高雄夜市 陳家阿嬤拔絲地瓜芋頭
照片來源:IG @cgm_sweetpotatoes

「大社夜市」就是一個比較偏遠觀光客比較少,專為在地人服務的當地人夜市了,每週三、六兩天沿街邊擺攤,街上較多人推薦的有酥脆料多的「卡車蚵仔煎」、內餡扎實飽滿的黃色招牌沙威瑪、以及超人氣的「陳家阿嬤拔絲地瓜芋頭」這裡也吃得到!

#11高雄吉林夜市 (三民)

高雄夜市 阿彬炒麵屋 吉林店
照片來源:IG @yu_foodholic

距離高捷後驛站走路不到十分鐘的「吉林夜市(吉林街夜市)」比較像是白天到晚上都熱鬧的小吃一條街,沿途上評價極高的人氣必吃店家包含創意炒泡麵的「阿彬炒麵屋」、現做現蒸的「吉林蒸餃」、以及古早味的「許香香老牌八寶冰 」等都值得嚐嚐。

#12高雄興中夜市 (苓雅)

高雄夜市 孬味香菇肉羹
照片來源:IG @c.way_studio

「興中夜市」就在高捷紅線「三多商圈站」旁,屬於社區型的夜市。短短一條但也有必吃的覓食重點,如「阿亮雞排」、「孬味香菇肉羹」、「廟口勝鹽水雞」、以及「那個甘草芭樂」等都是歷久彌新的攤位。

#13高雄漢民夜市 (小港)

高雄夜市 漢民夜市 小港陳東山鴨頭
照片來源:IG @hungrylulueat

在高捷紅線的最後一站「小港站」也有一處有夜市專用地「漢民夜市」,來這可選擇白飯飲料無限享用的蒙古烤肉、夜市裡最具人氣的南台灣「福菊臭豆腐鍋」、看電視必備的「陳家東山鴨頭」、還有純中藥熬煮湯頭花雕雞麵等都是在地老饕來這覓食的標的。

#14高雄內惟夜市 (鼓山)

每週六、日早上是二手跳蚤市場,而每週三、日晚上則會變身夜市的「內惟夜市」,據說在瑞豐夜市出現之前,這裡可是熱鬧非凡。但老字號美食依然深藏在地饕客心中,每來必吃的石頭火鍋「香香火鍋」就是很好的例子。

#15高雄楠都夜市 (楠梓)

高雄夜市 楠都夜市
照片來源:IG @foo69ood

鄰近台鐵楠梓車站,每週日限定的「楠都夜市(楠梓夜市)」也是屬於高雄遊客較少的傳統夜市,週日只要開門總是人潮滿滿,來這可嚐嚐蒜味十足的三兄弟螃蟹、門口第一家的楠都夜市蚵仔煎、還有獨門醬汁的中崎滷味等。

#16高雄九曲堂夜市 (大樹)

Google 評價: 4.2 顆星

高雄夜市 九曲堂夜市
照片來源:IG @chioubb

在台鐵九曲堂車站後方,離台灣鳳梨工廠不遠處的「九曲堂夜市」雖是個在地夜市,但豐富性十足絲毫不輸市區夜市。美食部分推薦需要早點來排隊的少年雞炭烤兵團,以及不分季節人氣不減的麻辣鮮師等。

#17高雄鳳山夜市 (鳳山)

高雄夜市 鳳山青年夜市
照片來源:IG @yu_foodholic

經過搬遷曲折的「鳳山夜市」終於又回到最初的高雄鳳山了,必吃的攤位如大排長龍的「櫥窗滷味哥」及「不一樣滷鴨血」、佛心銅板價的「亞奇紅豆餅」等都是榜上有名的經典。

#18高雄仁武夜市 (仁武)

佔地廣大、攤位豐富性高的「仁武夜市」可說是每週五仁武區最熱鬧的一處夜間嘉年華!雖位處市區外圍,但如果有特地來訪的話,可品嚐「仁武烤肉」、「小統一牛排」等夜市美味。

【本篇獲得「好好玩」授權,原文在此】