請更新您的瀏覽器

您使用的瀏覽器版本較舊,已不再受支援。建議您更新瀏覽器版本,以獲得最佳使用體驗。

財政部普發6000gov| 6000元餐飲飯店加碼有哪些?線上6000登記怎麼拿? 6000登記網址、哪12家銀行atm領6000這裡看

LINE 熱點

更新於 2023年3月30日 16:41
訂閱
普發6000,6000元登記,6000普發,財政部,領6000,領6000登記,普發登記,普發現金,全民共享普發現金,普發,登記領6000,普發6000 銀行優惠,普發現金登記,登記,財政部6000登記,6000 登記,6000代領,全民普發6000元,領6000元,6000 優惠,全民共享普發現金登記,線上登記 6000,6000元領取資格,6000 atm,6000官網,6000 atm領現,6000 gov tw官網,6000登記網站,6000 .gov tw,6000元,六千元,普發6000元,普發六千元,郵局6000元,atm6000元

全民普發6000元又稱為全民共享普發現金,6000登記網站是6000.gov.tw,於3月22日早上八點開放6000元登記在6000gov,至3/26採身分證字號或居留證號尾數分流於財政部6000登記。而如果3月31日前普發6000登記無誤,最快現金6,000元入帳時間在4月6日,6000普發領取方式有直接入帳、造冊發放、登記入帳、6000 atm領現、郵局領現都可以領6000。普發6000元領取資格台灣國民、有我國國籍的都可以,8日財政部更指出民國112年底前出生的新生兒,也會納入普發現金發放對象 。本篇幫你從6000官網整理領取方式、領取資格、發放時間、普發登記、線上申請等相關Q&A,帶你一起了解2023年的6千元現金怎麼拿

普發6000元領取方式

普發6000,6000元登記,6000普發,財政部,領6000,領6000登記,普發登記,普發現金,全民共享普發現金,普發,登記領6000,普發6000 銀行優惠,普發現金登記,登記,財政部6000登記,6000 登記,6000代領,全民普發6000元,領6000元,6000 優惠,全民共享普發現金登記,線上登記 6000,6000元領取資格,6000 atm,6000官網,6000 atm領現,6000 gov tw官網,6000登記網站,6000 .gov tw,6000元,六千元,普發6000元,普發六千元,郵局6000元,atm6000元
圖片來源:財政部

財政部3/15日公布目前普發6000元的初步規劃,提供大家5種領取方式,「直接入帳」、「造冊發放」、「登記入帳」、「ATM領現」、「郵局領現」等5大方式,其中領有勞保年金、國民年金、勞退等特定族群,不須登記,直接匯入帳戶。

方法1.直接入帳

領有勞保年金、國民年金、老農津貼、勞退、身障補助、中低收入老人津貼等特定族群不須登記,直接匯入帳戶。

方法2.造冊發放

特定偏鄉屏東縣獅子鄉、花蓮縣萬榮鄉、台東縣金峰鄉由當地派出所或者分駐所造冊發放。

方法3.登記入帳

又稱為線上申請入帳,民眾可以透過自己的手機、平板或電腦等相關載具,上網政府官網6000.gov.tw專區上,至登入如身份字號、健保卡、金融帳戶、手機號碼等實名認證後,即可將6000元登記入帳(匯入指定帳戶內)

登記入帳準備證件:

健保卡號、身分證字號或居留證號、金融機構帳號

方法4.ATM現金領取

至12家指定金融機構(8家公股行庫:國營的臺灣銀行 、土地銀行;民營的合作金庫、第一銀行、 華南銀行 、彰化銀行、 兆豐銀行、台灣企銀,再納入國泰世華銀、中信銀、中華郵政、台新銀)所設置的2萬4922台ATM,持有金融提款卡到實體ATM,依照指示進行實名認證程序後,即可直接領取6000元現金。

ATM現金領取準備證件:

發放對象健保卡號、身分證字號或居留證號、提款卡

ATM現金領取地點:目前預計「國營的臺灣銀行 、土地銀行;民營的合作金庫、第一銀行、 華南銀行 、彰化銀行、 兆豐銀行、台灣企銀,再納入國泰世華銀行、中信銀行、中華郵政、台新銀行」等銀行的ATM可以領取現金

▶ 點我查找最近的「2023六千元普發ATM 」 

方法5.郵局臨櫃申請

前往實體郵局臨櫃、憑著身分證、健保課依照指示進行實名認證程序後,即可直接領取6000元現金。

郵局臨櫃申請準備證件:

發放對象健保卡、身分證或居留證(無健保卡者)

▶ 點我查找最近的郵局」最近門市

普發6000元入帳時間

普發6000,6000元登記,6000普發,財政部,領6000,領6000登記,普發登記,普發現金,全民共享普發現金,普發,登記領6000,普發6000 銀行優惠,普發現金登記,登記,財政部6000登記,6000 登記,6000代領,全民普發6000元,領6000元,6000 優惠,全民共享普發現金登記,線上登記 6000,6000元領取資格,6000 atm,6000官網,6000 atm領現,6000 gov tw官網,6000登記網站,6000 .gov tw,6000元,六千元,普發6000元,普發六千元,郵局6000元,atm6000元
圖片來源:財政部官網

1.直接入帳

直接入帳的對象,除了原先規劃的勞保年金、職保年金、國民年金、老農津貼、勞工退休金月退休金、身心障礙者生活補助費、中低收入老人生活津貼、安置兒少等,還將新增公費就養榮民。

2.造冊發放

屏東縣獅子鄉、花蓮縣萬榮鄉、台東縣金峰鄉等3偏鄉地區,將由當地派出所造冊發放。

3.登記入帳

「登記入帳」將在預算三讀公布生效後5個工作開始領取,立法院於24日表決「疫後強化經濟特別預算案」,若24日通過,25日送總統府。數位部說明,如果3月27日預算案生效,第5個營業日即最快4月6日發錢,預計會入帳給3月31日前登記無誤的民眾。4月6日起登記者,是「登記日加2天」後入帳。

4.ATM現金領取

「ATM領現」將於預算生效後14日開放,推估ATM領現預計4月10日開放

5.郵局臨櫃申請

「郵局領現」則於預算生效後21日開放,推估郵局領現4月17日開放

普發6000元銀行加碼

普發6000,6000元登記,6000普發,財政部,領6000,領6000登記,普發登記,普發現金,全民共享普發現金,普發,登記領6000,普發6000 銀行優惠,普發現金登記,登記,財政部6000登記,6000 登記,6000代領,全民普發6000元,領6000元,6000 優惠,全民共享普發現金登記,線上登記 6000,6000元領取資格,6000 atm,6000官網,6000 atm領現,6000 gov tw官網,6000登記網站,6000 .gov tw,6000元,六千元,普發6000元,普發六千元,郵局6000元,atm6000元

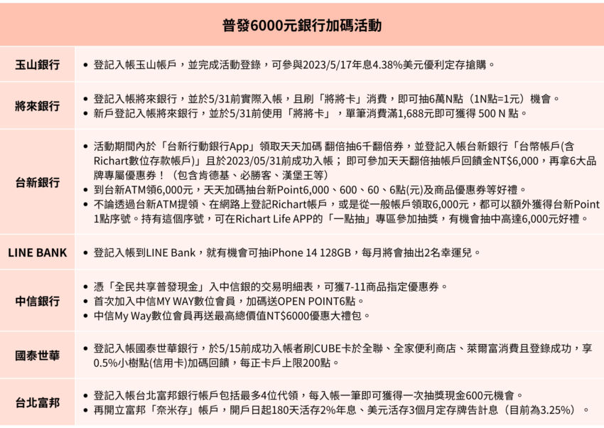
玉山銀行加碼

登記入帳玉山帳戶,並完成活動登錄,可參與2023/5/17年息4.38%美元優利定存搶購。

將來銀行加碼

登記入帳將來銀行,並於5/31前實際入帳,且刷「將將卡」消費,即可抽6萬N點(1N點=1元)機會。

新戶登記入帳將來銀行,並於5/31前使用「將將卡」,單筆消費滿1,688元即可獲得 500 N 點。

 

台新銀行加碼

登記入帳

活動期間內於「台新行動銀行App」領取天天加碼 翻倍抽6千翻倍券,並登記入帳台新銀行「台幣帳戶(含Richart數位存款帳戶)」且於2023/05/31前成功入帳; 即可參加天天翻倍抽帳戶回饋金NT$6,000,再拿6大品牌專屬優惠券!(包含肯德基、必勝客、漢堡王等)

ATM領現

到台新ATM領6,000元,天天加碼抽台新Point6,000、600、60、6點(元)及商品優惠券等好禮。

不論是透過台新ATM提領、在網路上登記Richart帳戶,或是從一般帳戶領取6,000元,都可以額外獲得台新Point 1點序號。持有這個序號,您可以在Richart Life APP的「一點抽」專區參加抽獎,有機會抽中價值高達6,000元的好禮。

 

LINE Bank加碼

登記入帳LINE Ban,即可有機會抽中 iPhone 14 128 GB。

 

中信銀行加碼

憑「全民共享普發現金」入中信銀交易明細表,可獲7-11商品指定優惠券。

首次加入中信MY WAY數位會員,加碼送OPEN POINT6點。

中信My Way數位會員再送最高總價值NT$6000優惠大禮包。

 

國泰世華銀行加碼

登記入帳國泰世華銀行,於5/15前成功入帳者刷CUBE卡於全聯、全家便利商店、萊爾富消費且登錄成功,享0.5%小樹點(信用卡)加碼回饋,每正卡戶上限200點。

 

台北富邦銀行加碼

登記入帳台北富邦銀行帳戶包括最多4位代領,每入帳一筆即可獲得一次抽獎現金600元機會。

再開立富邦「奈米存」帳戶,開戶日起180天活存2%年息、美元活存3個月定存牌告計息(目前為3.25%)。

普發6000元超商加碼

普發6000,6000元登記,6000普發,財政部,領6000,領6000登記,普發登記,普發現金,全民共享普發現金,普發,登記領6000,普發6000 銀行優惠,普發現金登記,登記,財政部6000登記,6000 登記,6000代領,全民普發6000元,領6000元,6000 優惠,全民共享普發現金登記,線上登記 6000,6000元領取資格,6000 atm,6000官網,6000 atm領現,6000 gov tw官網,6000登記網站,6000 .gov tw,6000元,六千元,普發6000元,普發六千元,郵局6000元,atm6000元

全家便利商店

到全家門市 ATM 設定普發6000提現,另外可以獲得大杯單品美式、大杯單品拿鐵買1送1優惠券。

▶ 點我查找「全家便利商店」最近門市 

7-11 超商

透過全台 6,700 家 7-ELEVEN 門市 ATM 領取,再享指定CITY CAFE飲品、冰品、飲料、零食以及日用品等十餘款商品買1送1起優惠。

▶ 點我查找「7-11 」最近門市 

OKmart

於OKmart的台新ATM提領,可獲中杯莊園級美式/拿鐵買一送一小白單優惠。

▶ 點我查找「OKmart」最近門市 

普發6000元餐飲加碼

築間集團6000元加碼

築間集團旗下五大品牌(築間幸福鍋物、燒肉Smile、有之和牛鍋物放題、本格和牛燒肉放題、絵馬別邸)現在有超讚的加入會員送加菜金活動!只要消費滿1,000元,就可以獲得7,000元的加菜金哦!用這些加菜金,你可以品嚐到日本秋田牛,或者升級你的湯底,享受燒肉牛舌吃到飽,等等。兌換期限從現在起到4月30日,但是你可以一直到5月31日使用加菜金哦!

▶ 點我查找「築間幸福鍋物」最近門市 

▶ 點我查找「燒肉Smile」最近門市  

▶ 點我查找「有之和牛鍋物放題」最近門市  

▶ 點我查找「本格和牛燒肉放題」最近門市  

漢來美食6000元加碼

▶ 點我查找「漢來海港餐廳」最近門市 

漢來美食餐飲集團推出6,000元放大紅包術!只要下載《來美食APP》並加入會員,就能領到18聯合品牌所推出的各式優惠券,包含品買1送1、第2件半價等優惠,總價值高達6,000元。此外,到店消費還能集點,並有機會參加抽獎,贏得日本東京雙人來回機票或漢來海港吃到飽餐券,消費越多次中獎機會越高喔!

普發6000元飯店加碼

台北萬豪酒店6000元加碼

台北萬豪酒店與桃園大溪笠復威斯汀度假酒店攜手合作,推出「豪享威風‧雙城假期」住房專案。只需在5月31日前預訂2泊2食套裝行程,每人只需支付6,000元,即可輕鬆成行(原價12,000元)。此外,平日入住1晚還可獲贈另1家酒店的雙人平日住宿券1張,含早餐2客、美麗華摩天輪票券2張,以及威斯汀專屬迎賓點心與飲品。 

晶華酒店6000元加碼

晶華酒店集團旗下品牌包括晶華、晶英、捷絲旅等,現在聯合推出了「政府發現金 全民遊晶華」住宿餐飲專案,共有11間飯店參與合作,讓旅客們有更多的選擇。除了住宿優惠之外,還有多元的折扣優惠,可以讓旅客們在吃、住、玩的過程中享受更多的福利。

#台北晶華酒店:

1晚14坪豪華客房僅6,000元,加贈栢麗廳自助下午茶及早餐2客。

#台北栢麗廳、泰市場海鮮自助餐廳:

6,000元可買8,624元的雙人或四人餐券套票(打7折優惠)。

#台南晶英酒店:

海東家庭客房僅6,000元,並贈早餐/專業洗髮/頭髮Spa體驗或免費升等16坪家庭房。

#高雄晶英國際行館

:2人同行可分別用6,000元入住「御質行驛」1晚,並贈晨食、2,000元餐飲抵用金。

#宜蘭礁溪晶泉丰旅:

雙人入住泉思溫泉套房1晚僅6,000元(12歲以下免費),並贈早餐、無限暢飲。

#花蓮晶英酒店:

2人同行可分別用6,000元入住「行館儷人客房」1晚僅6,000元。

#捷絲旅Just Sleep:

三重館、台南館、高雄站前館、花蓮中正館推出「買1晚送1晚」,住3天2夜每房只要3,000元
台北林森館「買2晚送1晚」,免費升等入住豪華客房或豪華雙人房四天三夜+早餐
宜蘭礁溪館溫泉家庭客房每房贈送12歲以下孩童免費、2大2小輕日式早餐外壽喜燒吃到飽。

▶ 點我查找「捷絲旅」最近門市 

台北君品酒店6000元加碼

君品酒店推出6,000元入住古堡客房1晚,還可以獲得威秀電影票4張和2客早餐。此外,君品旗下的Collection宴會平台還推出了五星級旅泊氛圍露營車優惠專案,只要6,000元即可享受原價9,360元的租借48小時的服務,有效期至5月31日。

 

台北凱達大飯店6000元加碼

凱達大飯店現正推出「全館5折」優惠活動,只需6,000元即可入住豪華客房,享用早餐,平日更可享買1送1或同時入住兩間房間優惠。此外,百宴自助餐廳也推出高CP值的套票組,只需6,000元即可購買8張buffet午/晚餐券+10張星巴克咖啡券,家宴中餐廳也有外帶優惠,原價7,800元的6人合菜現折1,800元。這些優惠都是限量的,快來預訂吧!

 

台北遠東香格里拉6000元加碼

在活動期間(5月1日至5月31日),只要遠東香格里拉的住房或餐廳消費滿6,000元,就能獲得6,000元的「餐飲大紅包」,可在9月30日前到酒店內的任何一家餐廳或酒吧使用。

 

台北六福萬怡酒店6000元加碼

六福旅遊集團推出「6,000元放大術」。包含旗下酒店的住房優惠和餐廳的現金抵用券優惠。

#餐廳優惠:

購買6張面額1,000元的現金抵用券,每張可折抵1,380元,並贈送15張面額400元的優惠券,讓你現賺到8,280元。

#酒店優惠:

4月30日前以2折,相當於6,000元入住台北六福萬怡酒店精緻套房(原價30,000元);六福居公寓式酒店「買6,000送6,000」住房專案,可入住公園景觀套房,相當於打對折。

台北福容大飯店6000元加碼

台北福容大飯店二館現在推出平日6,000元「豪華客房買一送一」優惠,並且新會員還可以免費升等為豪華雙床房。此外,他們也提供「貓熊ALL IN ONE主題房專案」,讓你在平日只需6,000元就可以入住4人家庭客房2泊2食。此優惠還包括熊貓玩偶一對、動物園門票4張、熊貓兒童室內拖鞋等禮品,非常適合帶小朋友一起入住。

 

台北新板希爾頓酒店6000元加碼

新板希爾頓酒店推出住房專案,現在預定豪華套房可享受 41 折優惠。在訂房前 24 小時,還可以獲得 12 張抵用券,每張面額為 500 元,總值 6,000 元,可以用於抵扣房費、酒吧和餐廳消費。

 

台北茹曦酒店6000元加碼

茹曦酒店推出住房專案,優惠價2折起,可用6,000元入住全新尊爵客房和三人房。此外,參加臉書留言活動,可用6,000元購買「春光明媚3人住房專案」(原價18,000元),包括3客自助早餐,假日不加價。

 

雲朗觀光集團(雲品、翰品、兆品、品文旅)6000元加碼

雲朗觀光旗下飯店聯合推出「春遊住宿專案」,只需6,000元即可享受雙人住宿優惠,可以選擇入住雲品酒店(每晚原價12,000元以上)、翰品酒店(新莊、高雄、花蓮)、兆品嘉義豪華套房住宿2晚、兆品台中悅景套房住宿2晚或品文旅文漾家庭房住宿2晚。活動截止日期為6月15日,千萬不要錯過!

 

新北淡水將捷金鬱金香酒店6000元加碼

新北淡水將捷金鬱金香酒店推出「住2贈2」住房專案優惠,只要在4月30日之前訂房,平日可用6,000元專案價格入住雙人高級客房或河景客房,並贈送河畔餐廳的舒活早餐。

 

台中福華大飯店6000元加碼

台中福華推出「全民共享6千・買1送1・食宿雙享」住房專案。用6000元入住精緻客房,住1晚送1晚,現省1萬多元。可選擇「買1晚送晚餐」的一泊二食方案,除入住外,還可享用覓舍豪華精緻西餐。四月開跑春季線上旅展,配合普發6,000元政策,可用6,000元買一套台中福華聯合通用券,額外加贈餐飲抵用券3,000元,獲得價值9,000元好禮。

 

台中林酒店6000元加碼

台中林酒店現在有特價專案,平日只要6,688元就可以享受豪華客房一晚和兩餐。包括2人早餐和2人在平日森林百匯用餐。前三位預訂完成者還可以加碼享受行政酒廊福利,提供下午2點至5點的熱食和酒精飲料。原價18,596元,現在可以在官網線上訂房省下11,908元。這個優惠截止日期是4月14日。

 

高雄義大皇家酒店6000元加碼

高雄義大皇家酒店推出了「6000我最大住房專案」,每天限量10間。此方案期限到5月31日,可用6000元的價格入住豪華客房2晚,含自助式早餐2客,但週六入住每晚須加價1000元,4月29和30日每房每晚須加價1500元。

 

高雄英迪格酒店6000元加碼

高雄英迪格酒店推出住房專案,每房僅6,000元起,客人可享升等公園景觀房的優惠,附贈早餐、調酒、氣泡酒、巧克力禮盒及DIY蛋糕課程,特別適合家庭入住。此外,還可獲得台北大直英迪格、阿里山英迪格兩間姐妹酒店的住宿券。專案截止日期為3月31日,若想體驗三間英迪格酒店,別錯過此機會!

 

墾丁凱撒大飯店6000元加碼

墾丁凱撒大飯店推出「全民領6000,跟著凱撒一起玩」優惠專案,從4月1日至6月30日平日期間,只需花費6,000元,就可享受入住景觀客房的優惠,且不加價加人,最多可同時入住4人免費享受優惠。專案內還包含自助早餐和西餐廳的優惠。夏天將近,如果你正計劃到墾丁玩,可以和朋友一起入住享受這個優惠!

 

宜蘭綠舞國際觀光飯店6000元加碼

綠舞國際觀光飯店推出配合全民普發現金6,000元政策的「咩!綠舞黑皮萌萌噠」住房專案,8月31日前,2人只需花費6,000元即可入住。此外,綠舞飯店還推出4月主題新亮點,入住貴賓不僅能品嚐到與炎亞倫自創品牌火火選物合作的人氣點心,以及飯店和黑RURU CAFE聯名合作的甜點,還可以與萌萌的梅花鹿互動。4人入住最低只需1,747元起,不容錯過!

 

花蓮理想大地飯店6000元加碼

花蓮理想大地飯店推出【西班牙主題豪華客房】住宿方案,兩人同行只需6,000元起,即可入住一晚並享用一餐。此外,每晚還贈送價值6,000元的飯店餐飲、住宿、館內活動、SPA療程抵用券。

花蓮福容大飯店6000元加碼

福容大飯店花蓮店推出了「六六大順!福容對你最好」專案,從4月1日到6月30日,2人同行入住市景客房,每晚僅需3,903元起,加6元即可多住一晚。此外,還有超過6,000元以上的設施體驗券和餐飲抵用券作為贈品,住2晚則再送2份禮品。

普發6000元登記入帳步驟

普發6000,6000元登記,6000普發,財政部,領6000,領6000登記,普發登記,普發現金,全民共享普發現金,普發,登記領6000,普發6000 銀行優惠,普發現金登記,登記,財政部6000登記,6000 登記,6000代領,全民普發6000元,領6000元,6000 優惠,全民共享普發現金登記,線上登記 6000,6000元領取資格,6000 atm,6000官網,6000 atm領現,6000 gov tw官網,6000登記網站,6000 .gov tw,6000元,六千元,普發6000元,普發六千元,郵局6000元,atm6000元
圖片來源:財政部官網

6000元登記資訊

6000元領取方式有「直接入帳」、「造冊發放」、「登記入帳」、「ATM領現」、「郵局領現」等5大方式,而此處是指3/22所開放的「登記入帳」,又稱為線上申請入帳,民眾可以透過自己的手機、平板或電腦等相關載具,上網政府官網6000.gov.tw專區上,至登入如身份字號、健保卡、金融帳戶、手機號碼等實名認證後,即可將6000元登記入帳(匯入指定帳戶內)

登記網址:6000.gov.tw

登記時間:3/22(三)8:00起開始線上登記

分流登記

採身分證尾數或居留證尾數分流,每日開放2組尾數,只有對應尾數的民眾才能上網登記喔!

開放登記時間及尾數號碼:

3/22(三):身分證尾數0、1/居留證尾數0、1

3/23(四):身分證尾數2、3/居留證尾數2、3

3/24(五):身分證尾數4、5/居留證尾數4、5

3/25(六):身分證尾數6、7/居留證尾數6、7

3/26(日):身分證尾數8、9/居留證尾數8、9

3/27(一)後:不限身分證尾數、居留證尾數,符合領取資格都能登記

6000元登記準備

手機、平板或電腦都能進入官網登記,如果遇網站流量尖峰,會自動進入「等待室」,稍待片刻即可排隊進入6000元登記系統,請不要關閉網頁,網頁會自動更新!另外,未滿13歲可被父母或監護人代領;最多代領4位(含本人5位)。

6000元登記準備請先備妥:

1、本人/代領人身分證字號或居留證號碼

2、本人/代領人金融機構帳號

3、發放對象健保卡號(健保卡左下角12碼)

6000元登記四步驟

進入6000.gov.tw官網點選「登記入帳」

輸入本人/代領人身分證字號及金融機構帳號、發放對象健保卡號

確認資料無誤後點選「確認送出」

登記完成!3/28起開放查詢資料檢核結果

免登記對象

屬於政府公告的特定對象直接入帳,不須上網登記!預算三讀公布生效後第5個工作日匯入現有撥款帳戶,只要補登存摺或上官網查詢入帳結果即可。如果想選擇ATM或郵局領現、特定偏鄉造冊的民眾,也不需要上網登記喔!

普發6000元領取資格

普發6000,6000元登記,6000普發,財政部,領6000,領6000登記,普發登記,普發現金,全民共享普發現金,普發,登記領6000,普發6000 銀行優惠,普發現金登記,登記,財政部6000登記,6000 登記,6000代領,全民普發6000元,領6000元,6000 優惠,全民共享普發現金登記,線上登記 6000,6000元領取資格,6000 atm,6000官網,6000 atm領現,6000 gov tw官網,6000登記網站,6000 .gov tw,6000元,六千元,普發6000元,普發六千元,郵局6000元,atm6000元
圖片來源:財政部官網

於中華民國112年10月31日以前,符合下列資格之一,得領取全民共享經濟成果普發現金新臺幣6,000元

  • 於國內現有戶籍之國民。
  • 各級政府機關因公派駐國外於國內現無戶籍之人員及其具有我國國籍之眷屬。
  • 取得臺灣地區居留許可之無戶籍國民。
  • 大陸地區人民為國內現有戶籍國民之配偶,且取得臺灣地區依親居留、長期居留許可。
  • 外國人為國內現有戶籍國民之配偶,取得居留許可。
  • 香港或澳門居民為臺灣地區人民之配偶,取得居留許可。
  • 前三項大陸地區人民、外國人、香港或澳門居民離婚或配偶死亡,其居留許可未廢止。
  • 第三項至第七項之人取得定居許可,尚未設戶籍。
  • 取得我國永久居留許可之外國人。
  • 於中華民國112年10月1日至12月31日間在國內出生並領有出生證明之國民,且其生母或生父符合上述資格之一者,亦得領取新臺幣6,000元。

為什麼會發6000元?

因2022年政府有了「稅收超徵」的情況,所以想於2023 將前年多收的稅「還稅於民」,而本次就是透過普發6000元現金的方式將超收的稅金還給民眾。

普發6000元常見問題

普發6000元最快入帳時間?

登記入帳最快4/6發放,4月10日開放ATM領現,4月17日郵局領現。

ATM領現有哪幾家銀行可以領6000元?

12家指定金融機構(8家公股行庫:國營的臺灣銀行 、土地銀行;民營的合作金庫、第一銀行、 華南銀行 、彰化銀行、 兆豐銀行、台灣企銀,再納入國泰世華銀、中信銀、中華郵政、台新銀)所設置的2萬4922台ATM,持有金融提款卡到實體ATM,依照指示進行實名認證程序後,即可直接領取6000元現金。

▶ 點我查找最近的「2023六千元普發ATM 」 

線上登記6000元要準備什麼?

本人/代領人身分證字號或居留證號碼、本人/代領人金融機構帳號、發放對象健保卡號(健保卡左下角12碼)。未滿13歲可被父母或監護人代領;最多代領4位(含本人5位)。

如果對領取普發現金有疑問,可以打電話問誰?

有任何關於全民普發現金的疑問,可以撥打1988。外國人、大陸、港澳人士請洽外來人士在臺生活諮詢服務熱線1990,有提供七國語言服務(中、英、日、越、印、泰、柬)。

【本篇獲得「好好玩」授權,原文在此】